激光雷達(LiDAR)點云數據,每一個點都包含了三維坐標信息,也是我們常說的X、Y、Z三個元素,有時還包含顏色信息、反射強度信息、回波次數信息等。
其實,這些點是機載激光雷達向地面發射激光信號,然后收集地面反射的激光信號而來的。此后,內業通過聯合解算、偏差校正,便可以計算出這些點的準確空間信息。看上去一個簡單的數據獲取,其實包含了較為復雜的設備結構及數據采集過程
其一,激光雷達(LiDAR)包括了激光測距系統、光學機械掃描單元、控制記錄單元、全球定位系統(Global Position System, GPS)、慣性測量系統(Inertial Measurement Unit,IMU)以及一套成像設備等。
其二,機載激光雷達(LiDAR)進行采集點云數據時除了天氣需要滿足飛行條件外,還需要獲得空域許可,提前設計航線,實地勘察。
通過對點云數據進行自動化預處理,地面濾波,結合人工編輯對激光點云進行進一步的精分類,保留地面點,剩余的地面點通過構建不規則三角網(TIN)等模型進行柵格化,可得到高精度的數字高程模型(DEM)數據,也可以轉換為等高線數據。

隨著激光雷達技術的逐步成熟,三維激光雷達技術制作的三維模型精度高,適用范圍廣,外業工作量少,省時省力。在建筑物的房屋輪廓提取、特征點檢測和三維重建工作上發揮了重要作用。且結合傾斜攝影技術,地物提取更加便捷,數據可視化程度更高。

機載激光點云可以用于普查林木的特征,例如樹木的平均高度,樹冠密度,生物量,林木儲量和植被覆蓋度。如果搭配高光譜成像儀,可以確定更多的信息,如植被分類、植被儲量、土壤變化等。其次,衍生數據可用于監測森林生長,風暴或火災造成的損害等。
高精度激光點云,可用于構建地形三維模型,為勘察設計提供斷面量測、坡度坡向量測、土方填挖量等信息,大大減少工程勘察設計中的外業工作量,縮短工作周期。
通過地形三維模型的建立,可以大面積監測地形的變化,可以根據地形的變化方向及地形的變化量,作出風險評估,為預防地質災害的發生提供依據。例如,對滑坡體地表的監測,特別是在陡坡下的道路、鐵軌,以及削坡建房等容易發生滑坡地區,能夠為滑坡體成因和發育趨勢的推斷提供重要依據。
上述五個方面,只是點云數據應用的其中一部分。
激光雷達具備著以下幾個特點:1、全天候工作,主動獲取數據;2、隱蔽性好,抗有源干擾能力強,且獲取數據范圍廣;3、激光穿透能力強;4、外業工作量小;5、點云精度高,空間坐標信息準確。
所以,激光雷達(LiDAR)獲取的點云數據,往往也適用資源勘探、城市規劃、農業開發、水利工程、環境監測、礦山測量、隧道測量、公路道路測量、電纜監測、海洋深水測量等各個方面。
機載LiDAR可快速獲取高精度、高密度的地表三維坐標信息數據。這些數據是一系列空間分布不均勻的離散點云數據,如何對這些數據進行濾波是當前國內外研究的熱點,現有濾波算法大多都是基于...
南京師范大學隨園校區承載著厚重悠遠的百年文脈,浸潤著“東方最美校園”的靈秀之氣。...
飛燕遙感承接了近萬平方公里的點云及影像數據采集的新能源測圖項目并順利驗收。項目通...
近日,湖北省經信廳發布《2022年度湖北省創新產品應用示范推薦目錄》(以下簡稱《目錄...
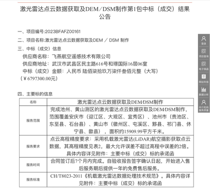
近日,飛燕遙感喜中2023年安徽省機載激光雷達點云項目,中標金額6,797,300元。 此次...
LAS 1.2是目前機載LiDAR中用的最多的點云文件格式之一。一個符合LAS 1.2 標準的LIDAR ...

電話:025-83216189
郵箱:frank.zhao@feiyantech.com HR@feiyantech.com(人力資源)
地址:江蘇省南京市玄武區紅山街道領智路56號星河World產業園3號樓北8樓
微信公眾號
總經理微信
版權所有:飛燕航空遙感技術有限公司 ? 2019-2025 備案號:鄂ICP備19029994號-1 蘇ICP備20022669號-1
鄂公網安備:420106020021194號
簡體中文/English